厚生労働省は11月20日、2026年度診療報酬改定に向けた基本方針の骨子案を公開しました。
現場従事者の賃上げや、物価高への対策が「重点課題」とされている点は、介護保険領域の方向性とも重なります。
介護施設との連携や在宅医療・訪問看護の推進なども、前回改定同様に報酬上の後押しがあるようです。
介護事業との関わりが深い施策に焦点を当てて内容を解説します。
2026年度の診療報酬改定骨子案の全体像―基本的視点に医療機関の”役割分担”
この骨子案は11月20日に開催された社会保障審議会・医療保険部会で示されたものです。
2026年度改定の方針を示す文書の基本軸となるもので、まずはじめに医療機関等の経営安定化や現場で働く幅広い職種の賃上げにつながる対応の必要性などが指摘されています。
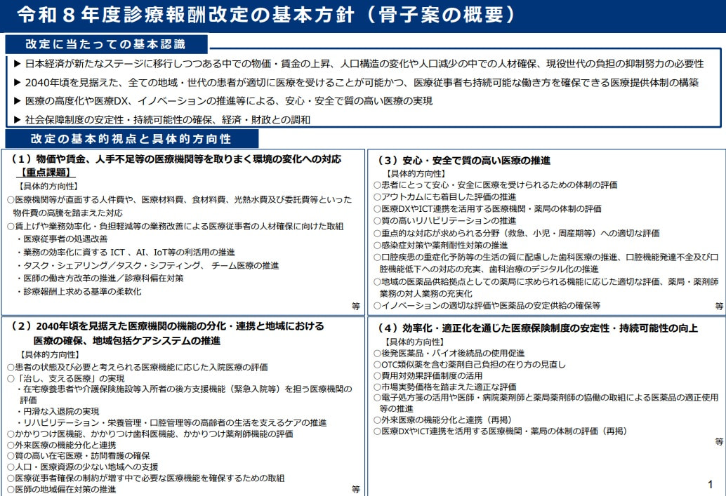
そのほかに改定全体の方向性を示す表現としては、人口構造や地域ごとの状況変化に対応するため、医療機関の役割を「治す医療」と「治し、支える医療」に明確化していくことも記載されています。
(【画像】第204回社会保障審議会医療保険部会資料「令和8年度診療報酬改定の基本方針(骨子案の概要)」より)
骨子案の段階では「重点課題」にインフレ・賃上げ対応
骨子案では、改定全体の「基本認識」に加え、以下4つの「基本的視点」が示されています。
- 物価や賃金、人手不足等の医療機関等を取りまく環境の変化への対応
- 2040年頃を見据えた医療機関の機能の分化・連携と地域における医療の確保、地域包括ケアシステムの推進
- 安心・安全で質の高い医療の推進
- 効率化・適正化を通じた医療保険制度の安定性・持続可能性の向上
特に、1番初めのインフレ対応や賃上げは「重点課題」に位置付けられており、具体的な施策の方向性として、テクノロジーの活用や報酬上の基準の柔軟化にも触れられている点は介護保険制度改正に向けた議論とも重なります。
なお、この日の部会では、健康保険組合連合会の委員が医療機関に対する支援だけを特別視するのではなく、ほかの方向性も重点課題とするよう求めています。
「治し、支える医療」の実現策に在宅患者や介護施設入所者の後方支援
介護事業者やそこで働く方々との関わりが特に深いテーマは、2番目の【2040年頃を見据えた医療機関の機能の分化・連携と地域における医療の確保、地域包括ケアシステムの推進】です。
ここでは、入院医療と外来医療・在宅医療や介護領域との連携を図るための手立てとして、
- 在宅療養患者や介護保険施設等入所者の後方支援機能(緊急入院等)を担う医療機関の評価
- 円滑な入退院の実現
- リハビリテーション・栄養管理・口腔管理等の高齢者の生活を支えるケアの推進
が挙げられており、改定の内容に反映されると考えられます。
前回の24年度改定でも、介護施設等の入所者が急変した際に入院を受け入れた協力医療機関への評価や、退院先の介護施設の管理栄養士との連携に対する評価などが盛り込ました。
こうした方向性は、26年度改定でも引き継がれる見通しです。
また、在宅医療・訪問看護の質を確保するため、
- 地域において重症患者の訪問診療や在宅看取り等を積極的に担う医療機関等の評価
- 重症患者等の様々な背景を有する患者への訪問看護の評価 といった点も重視されています。
正式な文書として、2027年度改定の方向性などを示す「基本方針」は、12月上旬にまとめられる予定です。
